摘要:近年来,在全球经济波动频繁和贸易摩擦加剧的背景下,供应链的稳定与安全成为保障企业稳定经营和国家经济安全的关键因素。数字经济的快速发展为增强供应链韧性带来了契机。本文分析我国供应链韧性提升面临的核心技术受制于人、数据基础建设不足及要素市场化程度低等难题,提出借助数字技术攻克核心技术难关、构建协同创新体系、巩固企业数字化基础、发挥“链主”企业的引领作用等创新路径,以推动供应链向更加稳健、高效的方向迈进。
摘要:党的二十大报告指出,要加快国有经济布局优化和结构调整,推动国有资本和国有企业做强做优做大,提升企业核心竞争力,对深化国资国企改革、加快构建新发展格局,全面构建世界一流财务管理体系。为此,市级烟草商业企业通过以智能化改进和数字化创新为驱动,以企业发展战略为目标,以资产生命周期为主线,以各层级划分资产管理空间,对不同性质的资产展开差异化、颗粒度运作,按照横向到边,纵向到底的原则,构建“四维”资产管理体系,突出五大功能,强化两项引领,持续两个提升,为实现“争创行业‘一流企业’,定位行业‘第一方阵””的战略目标打下坚实基础,推动形成信息技术与企业高质量融合发展的良好局面。
摘要:随着咖啡消费市场的年轻化与场景化趋势加速,大学生群体成为推动行业变革的关键力量。本文通过问卷调查与行为数据分析,聚焦大学生咖啡消费的偏好特征、决策逻辑以及未来趋势。研究发现,大学生对咖啡的需求呈“品质基础、体验驱动、社交增值”三层结构,并可通过消费行为细分为四大群体:品牌忠诚型、健康务实型、价格敏感型与技术偏好型。基于此,本文提出零售企业需从产品创新、渠道融合、技术赋能、文化共创四方面突破,包括开发健康环保产品矩阵、布局校园智能终端、构建“咖啡 + 社交”场景生态等策略。本研究为咖啡零售业适应 Z 世代消费需求、实现商场现代化转型提供了实践路径。
摘要:近年来,直播电商异军突起,对传统零售业形成了巨大冲击。直播电商以其独特的互动体验和强大的销售转化能力,快速占领市场,分流了传统零售的客流,颠覆了传统营销方式。面对直播电商的冲击,传统零售业亟须转型升级,探索线上线下融合发展的新路径。文章分析了直播电商的发展现状与趋势,剖析了其对传统零售业的渠道、营销、客群等方面的影响,并从全渠道零售、供应链升级、平台合作等角度,为传统零售业提出了融合发展的对策建议。只有顺应新零售发展大势,加快数字化转型和模式创新,传统零售业才能在激烈的行业竞争中突围重生、焕发活力。
摘要:品牌量身定制的虚拟代言形象就是品牌角色,通常选择人或动物形象,本身具有极强商业性的品牌代言形象。品牌合作在商品营销中发挥品牌角色的作用,提高商品的市场竞争力。鉴于此,本文分析了品牌合作商品营销中品牌角色的作用,阐述了品牌角色应用中面临的问题,并给出如何强化品牌角色的应用,提高品牌合作商品营销质量,增强其市场竞争力,带来更多经济效益。希望通过文中论述,能为品牌角色研究提供借鉴,更有效地发挥其作用,并为类似研究提供借鉴,促进行业健康发展。
摘要:在全球经济一体化和市场竞争日益激烈的背景下,企业价值链的完整性和协同性对其成本控制与效益提升愈发关键。本文以小米公司为研究对象,基于价值链补链视角,深入剖析如何通过补链举措实现成本重塑与效益提升。通过研究发现,小米公司借助完善产业链上下游布局、加强技术研发创新、拓展营销与服务渠道等补链行为,在降低成本、提高生产效率、增强市场竞争力等方面取得显著成效,为其他企业提供了宝贵的借鉴经验。
摘要:农产品区域公用品牌建设是促进乡村振兴的有力抓手。本文以淮安地域文化为研究背景,聚焦“淮味千年”农产品区域公用品牌,系统分析淮安地域文化特征及其在品牌建设中的价值,探讨“淮味千年”品牌发展现状及现存问题,并提出地域文化赋能下该品牌影响力提升的路径。旨在通过深化文化资源挖掘、强化品牌差异化定位、优化产品品牌设计与营销策略,有效提升“淮味千年”品牌的市场竞争力,助力乡村振兴。
摘要:随着电子商务的快速发展,网购人数不断增加导致快递数量增多,而目前的物流公司在管理和运营模式上都需要不断改进,将先进的技术融合到物流运营模式中,以此促使物流的快速发展。本文围绕电子商务与智慧物流的概念界定、融合发展的必要性、当前发展现状及创新路径展开探讨。分析发现,当前二者的融合已初步实现数据互联互通、智能仓配升级和即时配送网络拓展,但仍面临数据壁垒、区域发展不均衡及运力调度优化等问题。因此,进一步提出了基于区块链数据交互机制、多元主体仓储协同、动态运力整合平台、智能末端设施建设以及跨界研究联合体构建等创新路径,以期为行业发展提供参考。
摘要:在当前全球政治经济形势复杂多变、国际贸易环境不确定性增加的背景下,我国提出了以国内大循环为主体、国内国际双循环相互促进的新发展格局,旨在重塑经济发展动力系统与空间布局,增强经济发展的稳定性、安全性与可持续性。本文深入探讨了新发展格局下产业链供应链的战略价值,分析了影响我国产业链供应链安全稳定发展的外部冲击因素和内部结构性因素。在此基础上,提出了强化科技创新驱动、优化产业布局与结构调整、提升数字化与智能化水平、加强国际合作与开放等路径选择,以期实现产业链供应链的安全稳定发展。
摘要:本文探究电子商务环境下企业供应链管理的优化路径。阐述电子商务给供应链管理带来的变革,分析其面临的信息共享障碍、库存管理难题、物流配送挑战等问题。从构建信息共享平台、优化库存管理模式、提升物流配送水平、强化供应链合作等方面提出优化策略,旨在助力企业提升供应链管理效率与竞争力,实现可持续发展。
摘要:随着生活水平的提高和医疗条件的改善,人们对健康的重视程度也在不断提升,新中式养生成为大学生保障自己身体健康的重要途径。基于此,虽然新中式养生行业已经逐步兴起,但仍然存在大学生养生意识薄弱、行业标准体系不完善等诸多问题。对大学生新中式养生的认知与消费意向展开研究,阐述大学生新中式养生现状,分析大学生新中式养生参与度影响因素,并提出培养大学生养生意识、完善行业标准体系、加大社会监管力度相关建议,以提高大学生身体素质,推动新中式养生更好发展。
摘要:在互联网技术蓬勃发展的当下,直播电商这一新兴商业模式发展迅猛。然而,其引发的消费者冲动购买行为问题也日益凸显。本研究通过构建理论模型,提出感知价值正向影响消费者冲动购买行为,且感知价值正向影响信任,信任在二者间起中介作用的研究假设。研究采用问卷调研法,线上线下相结合发放问卷,共回收450份有效问卷。运用结构方程模型,对样本数据进行信度和效度分析、回归分析及中介效应检验。结果显示,感知价值各维度(功能价值、情感价值、社会价值)均显著正向影响消费者冲动购买行为,同时,感知价值显著正向影响信任,且信任在感知价值与冲动购买行为之间起部分中介作用。基于此,本研究从电商平台、商家、消费者三个层面提出针对性建议,以促进直播电商行业健康发展,助力消费者理性购物。
摘要:为了精准把握农村消费者对新能源汽车的功能需求,帮助新能源车企进一步打开新能源汽车在农村地区的消费市场。本研究以农村消费者为研究对象,通过构建Kano模型对新能源汽车选取的37项功能进行消费者需求属性分类,并将这些功能划分成四类功能板块。研究结果表明,新能源汽车企业应以强化稳定长续航等核心功能为中心,筑牢安全防线,优化动力系统,最大化车内空间利用,从而提升新能源汽车产品下乡的竞争力,满足农村市场需求。
摘要:在世界贸易竞争的压力下,更多洗护品牌在国际舞台上靳露头角,国货大军抓住时机为消费市场增添带有传统特色的活力,展现了我国文化自信和经济实力。本文基于此,运用SAS软件建立ARIMA模型,预测未来一年蜂花护发素的销量。得到最优且最适合的模型 ARIMA(5,1,4),其预测效果较好。基于此模型的预测结果表明,蜂花护发素的销售量在未来一段时间内将呈现上升趋势,这一预测结果对其生产销售具有重要参考价值。
摘要:消费观念的转变对品牌的忠诚度产生了影响,同时,品牌的营销策略也影响着顾客忠诚度。本文以洋河股份为例,深入探讨了白酒行业消费观念和营销策略对顾客忠诚度的影响机制,揭示了消费者选择白酒产品的主要驱动力,并提出有效提升和维持顾客忠诚度的营销策略。
摘要:在数字化生态重构背景下,新能源汽车品牌忠诚度正经历从单向依附到多维共生的质变性跃迁。元宇宙社群的共创机制使品牌忠诚度不再局限于个体心理层面,而是生态节点在价值网络中的动态协作承诺。本文以小米汽车为例,基于小米汽车社群营销Web3.0生态实践经验,提出元宇宙社群共创驱动新能源汽车品牌忠诚度策略,为新能源汽车行业的可持续竞争提供了理论锚点。
摘要:随着数字化转型的深入推进,供应商协同管理成为企业提升供应链管理水平,实现降本增效的关键举措。本文在阐述数字化转型背景下供应商协同管理内涵与特征的基础上,以A公司为例,详细分析了其供应商协同管理体系的构建过程,包括搭建数字化管理平台、实施供应商分类管理、建立绩效考核机制、促进供应商协同发展等,并评估了管理成效。同时,文章从供应链数字化、供应商关系管理、组织变革等方面,凝练了数字化供应商协同管理体系构建的关键要素。研究表明,数字化转型为供应商协同管理体系构建提供了新思路和技术基础,是企业打造供应链竞争新优势的战略选择。未来,仍需进一步探索供应商协同管理与企业数字化转型的深度融合路径。
摘要:农业数字化转型是实现农业现代化的关键步骤,是建设农业强国的重要基础。在全面建设社会主义现代化国家的进程中,随着数字经济的发展,农业数字化服务商日益成为农业数字化与智能化转型的重要引擎。为了更好地了解农业数字化服务商在推动农业数字化转型中的作用,本文以云南唯恒基业科技有限公司为例,分析了农业数字化服务商的发展现状和现有市场策略中存在的问题。基于此,本文从拓展关键业务、客户细分、扩增渠道通路、寻找重要伙伴以及提升服务能力缩短市场培育期等方面,提出市场策略优化建议,以期为农业数字化服务商行业提供参考。
摘要:本文聚焦大数据背景下秦皇岛跨境电商的发展,其业务模式多样,涵盖“9610”“9710”等一般零售出口模式、保税进口模式、线下体验店模式及供应链金融服务模式,分析发展中面临的诸多挑战,如存在数据质量欠佳、技术人才短缺、跨境数据流通受限、安全防护薄弱、决策风险大等问题。为此,提出采取建立数据标准规范、搭建公共技术平台、探索跨境数据安全港模式等措施优化业务,推动秦皇岛跨境电商稳健前行。
摘要:电商行业在经历高速增长后,亟须新的突破点,低空经济与之融合带来诸多变革契机。在概述低空经济和电商发展态势的基础上,本文阐述了低空经济为电商行业带来的机遇,分析了低空经济下电商行业面临的挑战,探讨了低空经济背景下电商行业的发展路径,助力低空经济与电商行业在融合发展中实现新跨越,共同塑造经济发展新格局。
摘要:随着全球经济的快速发展以及信息化时代的深度变革,跨境电商开始逐步发展成我国对外贸易的重要引擎,更是通过与我国特色产业带进行深度融合,推动了地方经济的快速转型,激发了强大的新经济动力。在数字经济背景下,如何通过跨境电商与特色产业带深度融合实现中国制造与品牌的全球化布局,俨然已经成为学术界和业界极为关注的重点话题。本文以此为研究切入点,深入探讨了跨境电商与特色产业带融合发展的价值逻辑和创新路径,希望能够为相关研究提供理论借鉴。
摘要:随着移动互联网的普及和社交媒体的飞速发展,电商直播以其独特的互动性和实时性迅速赢得了消费者的青睐。在这个平台上,品牌不仅能够展示产品,还能与消费者直接沟通和互动,这种新型的营销方式极大地提升了品牌的影响力。然而尽管电商直播平台发展迅速,但其中的品牌塑造与传播效果研究却显得尤为重要。基于此,本文着眼于电商直播平台的品牌塑造与传播效果,分析了电商直播平台的起源、发展、特点及发展趋势,在此基础上探究了电商直播平台品牌塑造与传播效果提升的影响因素,并挖掘了电商直播平台品牌塑造与传播效果提升面临的挑战与问题,最后提出相应的对策和建议以供参考。
摘要:随着信息技术与人工智能的快速发展,工业4.0时代已然到来,以数字化、智能化为核心特征推动了制造业的转型升级。柔性化意味着企业可以应对市场变化快速组织生产活动,更加灵活应对消费者需求多样化及产品周期缩短带来的挑战。本文基于工业4.0时代内涵,探讨制造业供应链及其数字化重构与工业4.0时代制造业供应链与物流环节发展,分析制造业供应链柔性化重构的关键因素与实践路径,在此基础上提出构建智能化物流系统、建立弹性供应链网络、完善数据信息共享平台以及健全数字基础设施建设等适配策略,以期为相关企业在日益复杂的市场环境中提升应变能力和市场竞争力提供有益借鉴,推动供应链向柔性化方向发展。
摘要:港口物流作为国际货物供应链的重要节点,错综复杂的国内外形势与各种突发应急事件极易影响其高效有序运转,降低运营效率,因此港口受突发应急事件冲击后恢复到原来状态的能力,已经成为衡量港口能力的一个重要指标。本文首先通过对港口韧性构成因素的分析,构建以风险安全、智慧绿色、功能水平和腹地环境四个为核心要素的港口韧性指标体系。其次,运用熵权法对突发应急事件下长三角地区港口群的韧性进行综合评价。最后,针对韧性评价结果提出相应的对策建议。
摘要:随着科技的快速发展,人工智能(AI)技术在各个领域的应用日益广泛,数字营销领域也不例外。本文探讨了基于AI技术的智能推荐系统在数字营销中的应用,并分析了其对提升用户体验、优化营销ROI及运营效率的重要影响。智能推荐系统通过精准的个性化内容推送和智能广告投放,显著提升了用户黏性和转化率。同时,文章还讨论了数据安全和用户隐私保护在推荐系统中面临的挑战,以及采用隐私计算和差分隐私技术的应对策略。AI推荐系统不仅为用户提供了个性化体验,也为企业带来了营销效率和成本效益的提升。
摘要:在日益激烈的市场竞争中,企业面临不断变化的外部环境和消费者需求,尤其是在价值链背景下,企业需要根据市场动态优化营销模式。为此,本文立足于价值链理念下,遵循消费者导向、价值共创、多元化收入三个优化原则,详细分析现环节企业在市场营销模式中存在的问题,并提出切实可行的建议,帮助企业明确未来的发展目标,从而推动企业在市场竞争中取得更大的优势。
摘要:随着科技的飞速发展、消费者需求的日益多元化以及国内外经济环境的深刻变化,传统市场营销策略已难以满足金融企业持续发展和创新的需求。尤其是绿色金融、普惠金融、养老金融等新兴领域的兴起,金融企业的市场营销工作也需要紧跟时代步伐,积极探索这些新兴领域的发展潜力。本文对新形势下金融企业市场营销工作的策略进行深入探究,希望为金融企业在激烈的市场竞争中实现持续稳健发展提供参考。
摘要:随着电子商务的迅猛发展,跨境电商已成为国际贸易的重要组成部分。然而,技术的快速迭代、跨境电商人才短缺、市场的高度饱和以及产品同质化的加剧,使跨境电商企业面临前所未有的挑战。本文深入探讨了电子商务背景下跨境电商企业的营销策略,分析了当前市场环境下面临的挑战,并提出了针对性的解决措施。
摘要:随着人工智能技术的飞速发展,其在数字营销领域的应用已成为带动行业创新的核心动力。本文剖析了人工智能在数字营销中的创新应用,分析了其面临的主要挑战,如数据隐私、技术整合与人才短缺等问题,也给出了相应的应对办法。即便人工智能技术极大提升了营销活动的个性化和效率,但也产生了法律伦理和技术实施方面的诸多问题。文章要求企业加强数据保护、优化技术应用以及加强人才培养,以充分把握人工智能在数字营销中的潜力,确保业务的持续发展。
摘要:随着数字经济的快速发展,企业贸易经济管理模式正面临前所未有的变革。本文深入探讨了数字化转型对企业贸易经济管理模式的影响机制,分析了当前我国企业在数字化转型中的现状与挑战,并提出了优化策略。研究发现,数字化技术的应用不仅推动了企业从传统层级化管理向扁平化、网络化模式的转变,还通过优化供应链、提升数据驱动决策能力以及促进精准营销等方式,显著提升了企业的竞争力。然而,企业在转型过程中也面临着技术依赖、数据安全、市场竞争加剧以及法律法规滞后等挑战。本文结合国内外成功案例,提出了技术应用创新、数据治理体系建设、人才培养与组织变革以及供应链整合协同等优化路径,旨在为企业在数字化转型背景下的贸易经济管理模式优化提供理论支持和实践参考。
摘要:在百年未有之大变局的新形势下,大连需要抓住区域全面经济伙伴关系协定(RCEP)生效的历史性机遇,积极直面挑战,找准问题,充分发挥大连对日经贸合作的历史、地缘优势,主动担当起东北地区全面振兴“跳高队”的历史使命。主要从强化政策支持与制度创新、拓宽沟通渠道,提高精准招商度、搭建良好的人才环境,提升城市国际化水平、聚焦营商环境,增强利用外资综合竞争力等方面,探索大连对日经贸合作的新路径。
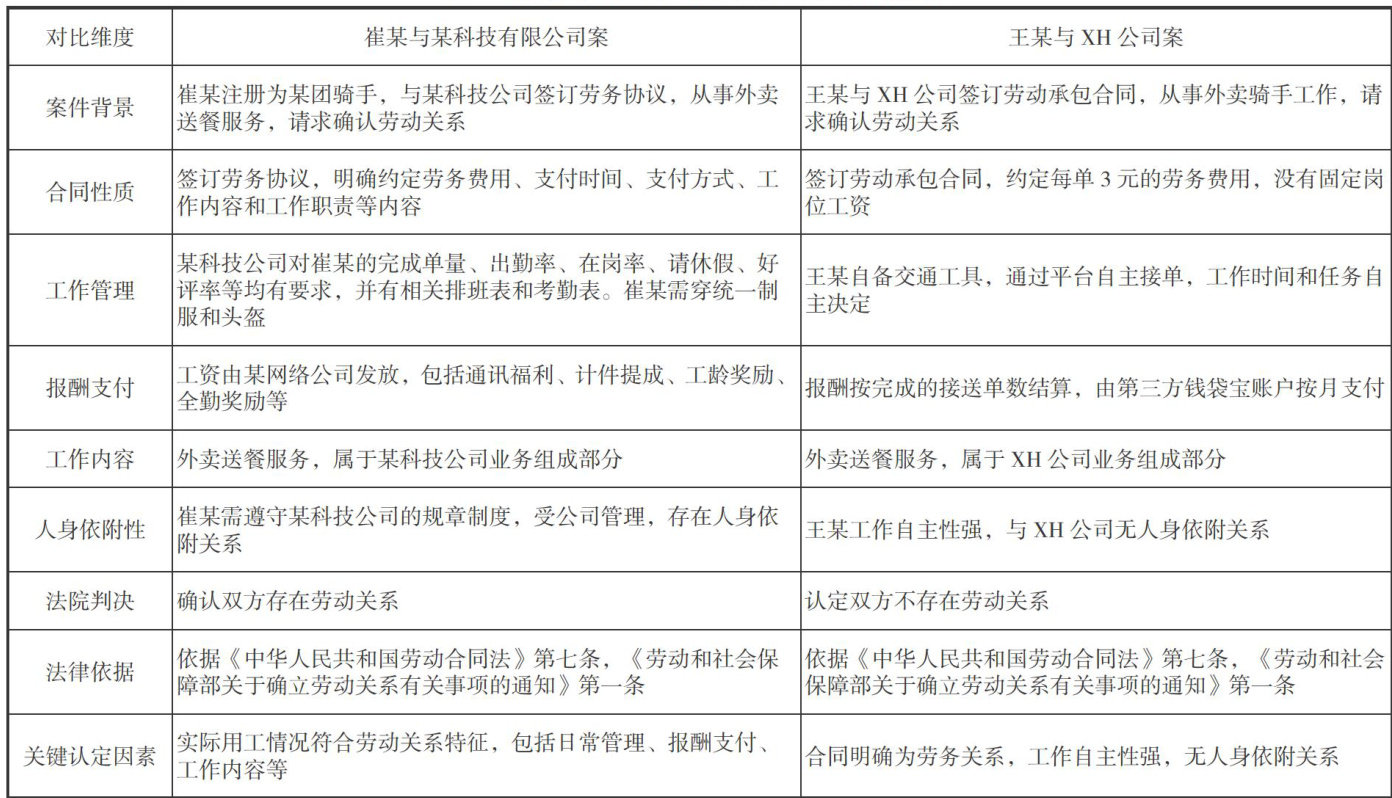
摘要:零工经济的崛起为劳动力市场带来深刻变革,平台企业通过算法管理提升效率,但也使传统劳动关系认定标准面临挑战。研究运用文献分析法梳理劳动关系认定标准及算法管理的影响机制,并通过比较分析两起外卖配送员劳动关系认定案例,揭示平台企业面临的用工风险。建议企业根据业务需求选择合适的用工模式、多管齐下,做好用工风险防范。研究丰富了平台经济下劳动关系治理理论,并为企业实现合规用工提供了可行的应对措施。
摘要:国有企业作为国民经济的支柱产业,其绩效管理水平的优化与否,不仅关系到企业的竞争力和可持续发展,而且关系到整个社会经济的高质量发展。绩效管理作为组织战略和员工行为之间的桥梁,科学、合理的绩效评价和激励机制可以激发员工的潜力,提高员工的工作效率,从而提升企业的整体绩效。同时,人才也是国有企业最有价值的资源。因此,探索国企绩效管理的优化策略和人才成长路径,对构建高效率的组织体系,培育核心竞争能力,实现企业和员工共贏发展具有重要战略意义。
摘要:随着数字化时代的到来,企业人力资源管理面临前所未有的挑战与机遇。信息技术的飞速发展改变了企业运营模式,提高了信息传输和处理效率,同时也对员工的就业方式与需求产生了深远影响。数字化工具的应用使人力资源数据的采集与分析更高效,有助于企业更好地理解员工需求,提升员工技能与知识。然而,这也带来了新的管理理念与手段,如数据驱动型人力资源管理、员工参与性决策和人力资源管理智能化。这些变化要求企业进行人力资源管理的系统变革与创新,以适应外部环境变化和内部发展需求。因此,探索数字化时代下企业人力资源管理的特点、挑战、转型路径与策略,对推动企业持续发展具有重要意义。
摘要:面对数字经济的不断发展,企业经营管理创新已成为其持续竞争力的核心因素。而数字技术为企业管理提供了全新的视角与手段,推动管理的智能化、网络化、数字化转型。本文基于数字经济的内涵与特征,分析数字经济背景下企业经营管理创新的意义,针对当前企业经营管理面临的问题,可从优化人才管理与绩效考核、优化组织架构与协同机制、转变与创新经营管理理念等方面实施,助力企业实现科学化、智能化的经营管理,全面提升管理效率和市场响应能力。
摘要:随着全球经济一体化的发展,传统的企业经营方式已无法满足时代进步的需要,在这种环境下,企业战略联盟作为一种全新的合作模式应运而生,并成为现阶段各个领域提升自身竞争力、差异化拓展市场的重要平台。一方面,企业战略联盟的稳定性直接影响到企业各项经济利益,也是导致整个市场竞争格局出现变更的核心要素,特别是在复杂、多变的市场环境中,企业战略联盟的稳定性更是十分重要。另一方面,在优化策略的过程中,还要突出强化各项协调与沟通机制,让每一个战略联盟都能够在各成员企业之间的协作中取得最大收益,共同应对不同环境下的挑战。下面就来结合实际管理工作经验,对企业战略联盟稳定性影响因素及优化策略展开研究,希望本文能够为广大同行业从业者带来参考,为共同推动企业战略联盟长期、持续的发展贡献力量。
摘要:随着数字经济的蓬勃发展,互联网创业领域正面临着前所未有的转型与创新。互联网创业活动的兴起,不仅为创业者提供了前所未有的机遇与平台,更在技术、市场、资本等多方面推动了创新与变革,促进了就业增长,提升了社会整体的创新活力与竞争力。本文深入探讨了在数字经济背景下,互联网创业所处的环境,然后详细剖析了创业面临的诸多挑战,最后基于上述分析,提出了适应数字经济时代的互联网创业策略。
摘要:本文通过分析RPA的技术特点和其在企业数字化转型中的价值,探讨了RPA(机器人流程自动化)在企业数字化转型中的应用。阐述了RPA在提升效率、降低成本、优化流程等方面的作用。文章详细介绍了RPA在财务、人力资源、客户服务和供应链管理等领域的应用案例,并探讨了RPA与人工智能、云计算等技术的融合趋势。研究表明,RPA在企业数字化转型中发挥着关键作用,能够显著提高运营效率和质量,为企业创造更大的价值。
摘要:在“双碳”战略框架下,推动大规模设备更新将为制造业企业向低碳、循环经济转型注入强大动能。本文利用2012—2022年间制造业上市公司数据,建立了多时点DID模型,采用负二项回归方法,实证分析了该政策对制造业企业绿色创新产出的影响及其作用机理。研究标明,固定资产加速折旧政策显著提升了制造业企业的绿色创新产出,尤其在国有企业和低固定资产占比企业中效果显著。从作用机理看,该政策通过增强企业的研发和人力投入,促进了制造业的绿色技术创新。因此,应继续优化税收激励政策,并鼓励企业加大研发投入,共同推动科技创新和高质量发展。
摘要:本文以时代新材为研究对象,基于供应链视角剖析其营运资金管理状况。在采用文献研究、案例研究方法的基础上,通过收集2019—2023年财务数据,首先对时代新材的营运资金管理现状进行评价。其次对时代新材财务数据进行分析,发现时代新材存在应付账款过多、应收款项难以回笼等问题。最后提出降低冗余成本等改善方法。
摘要:在全球气候变化、社会不平等加剧以及公司治理问题频发的背景下,ESG(环境、社会和公司治理)理念逐渐成为企业可持续发展的重要框架。ESG评级作为衡量企业ESG表现的工具,不仅影响企业的声誉和市场价值,还可能对企业的融资成本产生深远影响。本文旨在探讨ESG评级差异如何影响企业融资成本,并为企业、评级机构和政策制定者等提供建议。
摘要:在信息技术迅猛发展的背景下,会计行业正在经历向自动化、智能化转变的数智化浪潮。文章旨在探究会计数智化转型对重药控股财务绩效的具体影响。通过收集与分析2016—2023年的财务数据与关键指标,运用描述性统计和对比分析的方法,发现重药控股自2017年启动数智化转型以来,在资产和存货管理效率显著提升,同时销售毛利率的稳定性也反映了企业在成本控制方面的努力。然而,资产负债率的波动和销售净利率的不稳定性,也提示了企业在财务杠杆管理和盈利能力上需进一步优化。结论指出,重药控股的会计数智化转型对企业财务绩效产生了显著的正面影响,尤其是在提高决策效率和优化资源配置方面。
摘要:随着税收监管趋严和金税四期工程的推进,集团税务合规体系建设对财务透明度的影响日益显著。通过分析税务合规体系的核心要素及其对财务透明度的作用机制,研究发现税务合规体系通过规范化流程管理、数字化平台建设和组织能力提升三个维度影响集团财务透明度。实证分析表明,完善的税务合规体系能够显著提高财务信息质量、降低信息不对称程度,并增强集团价值评估的准确性。建议集团从战略高度重视税务合规体系建设,通过数字化转型提升税务管理效能,强化税务风险防控,从而促进财务透明度持续提升。
摘要:国有企业作为国家经济的重要支柱,面临转型升级的迫切需求。当前,部分国有企业的内部审计模式仍显滞后,导致审计覆盖范围有限、质量控制薄弱、人才资源匮乏以及审计理念创新不足等问题。本文提出了一系列管理实践策略,包括扩大审计覆盖范围、加强质量控制、优化人才配置以及创新审计理念和方法。这些策略旨在提升国有企业内部审计的有效性和适应性,从而在转型过程中提升竞争力和治理水平。通过实施这些措施,国有企业有望更好地识别和应对潜在风险,提高整体运营效率,为在复杂多变的市场环境中保持优势奠定坚实基础。
摘要:消费税作为重要税种,应以谋划新一轮财税体制改革为契机,根据税种特性,积极完善制度设计。首先,本文详细分析了消费税税制进一步完善的理论依据,包括单一环节征税存在避税空间和管理者寻租问题;零售环节缴纳,信息更透明,有利于全产业链绿色健康消费;消费税“累进性”,有利于引导共同富裕的社会再分配。其次,以白酒业为例,在生产、批发和零售消费环节进行纳税测算,一方面多环节征税能保证中央财力稳定,另一方面增加地方财政收入,能化解地方债问题。最后,谋划了新一轮财税体制,提出了消费税改革建议。
摘要:税收政策的调整对企业的增值税税务筹划带来了深远影响,特别是在税率变动、进项税额抵扣规则调整、纳税身份管理以及征管方式改革等方面,企业面临着诸多挑战。研究发现,税负不确定性增加、进项税额管理复杂化、纳税身份选择受限以及增值税征管模式改革导致的合规压力是企业税务筹划中普遍存在的问题。在此基础上,提出了优化税负管理、提升进项税额抵扣效率、合理规划纳税身份以及强化合规管理的策略,以降低政策变动带来的税务风险,提高税收筹划的精准性和适应性。通过实施这些策略,企业能够更有效地控制税负水平,优化财务资源配置,提高资金利用效率,并在合规经营的前提下实现稳健发展,为增值税管理的长远优化提供有益参考。
摘要:本文以全球领先的家电制造企业G公司为例,探讨了数字化转型对制造企业财务绩效的影响。自2018年启动数字化转型以来,G公司通过技术创新、组织优化和管理升级,逐步实现了自身转变。文章从盈利、偿债、营运和成长能力四个方面分析了G公司数字化转型的财务绩效表现。研究发现,尽管数字化转型初期企业面临成本上升压力,但企业的长期盈利能力和市场竞争力却显著提升。文章最后总结了制造企业数字化转型的启示,强调制造企业数字化转型应结合自身发展战略,同时强化成本控制,注重创新投入,以实现企业的可持续发展。
摘要:价值链分析是一种科学有效的管理工具,将其合理地应用于企业成本管理环节,能够帮助企业直观地了解到价值创造活动与外部利益相关者之间存在的关联,准确识别出关键价值活动,全面掌握成本结构和成本动因,以此为依据制定出切实可行的成本管理方案。本文首先分析基于价值链分析的企业成本管理原则,其次从几个方面深入探究了基于价值链分析的企业成本管理策略以及优化企业成本管理整体成效的有效方式,以供参考。
摘要:随着数据量的暴发式增长和数据分析技术的不断进步,大数据分析在企业成本控制中的重要性日益凸显。本文探讨了基于大数据分析的企业成本控制与优化路径,首先阐述了大数据分析的概念与特点以及企业成本控制的内涵与目标,强调大数据在成本控制中的应用价值。接着分析了企业成本控制现状,包括对大数据的认知与应用程度及存在的问题挑战。然后从数据采集整合、分析挖掘、成本预测决策、业务流程优化以及供应链成本控制等方面提出优化路径。通过实际案例说明大数据分析对企业成本控制的重要性,为企业实现可持续发展提供参考。
摘要:财务造假是资本市场中一种恶劣的经济犯罪行为,严重扰乱资本市场的秩序、削弱投资者信心基础、侵犯其合法权益。因此,对财务造假问题进行深入研究显得尤为重要。本文以A公司财务造假案例为分析对象,结合A公司财务造假概况,运用CRIME理论,通过财务造假主体(C)、造假手段(R)、造假动机(I)、监管机制(M)以及最终结果(E)五方面对其财务造假事件进行全面分析研究,剖析其发生动因并提出相应建议。
摘要:数字经济时代,数据作为新兴的生产要素,重塑了企业价值创造范式。当前,会计体系因缺乏数据资产确认标准,导致互联网企业数据资源难以转化为标准化财务价值。以阿里巴巴为例,其用户行为、交易画像等数据资源需通过“确权-计量-披露”体系实现资产化。界定数据权属以控制边界,构建成本归集模型量化数据全周期投入,引入场景化估值方法评估应用潜力。该框架可为电商行业建立数据资产核算规范,推动财务体系与数字经济特征适配,实现企业价值评估的范式革新。
摘要:随着数字经济的迅猛发展,中小企业面临新的机遇与挑战,税务筹划在中小企业经营管理中的重要性日益凸显。本文分析了数字经济背景下中小企业税务筹划存在的问题,包括筹划意识淡薄、管理制度不完善、人才队伍缺乏、信息化水平不高以及税务核算标准不统一等,并针对这些问题提出了相应的优化对策,旨在帮助中小企业提升税务筹划水平。
摘要:本文以中国沪深A股上市企业为样本,采用双向固定效应模型检验ESG对企业过度负债的影响。研究发现:ESG可有效抑制过度负债,并通过信息透明度和分析师关注度强化这一作用,进一步揭示了ESG在资本结构优化中的关键作用。
摘要:在数智化转型的浪潮下,企业财务管理面临新的要求与挑战,构建智慧共享财务管理体系成为企业提升财务管理效能、适应数智化发展趋势的必然选择。基于此,本文首先分析企业构建智慧共享财务管理体系的必要性及该体系构建的关键要素。其次从战略规划路径、技术驱动路径、组织变革路径和风险管理路径等方面阐述构建共享财务管理体系的路径。最后,以S企业为例,分析智慧共享财务管理体系的构建实施效果,旨在提高企业财务管理的效率和质量,促进企业在数智化转型背景下的可持续发展。
摘要:在当今经济发展的大背景下,国有企业在国民经济体系中占据着举足轻重的地位,财务共享模式的出现为国有企业集团资金集中管理带来了新的思路与变革契机。本文深入剖析国有企业集团资金集中管理的现状,基于委托代理理论和内部资本市场理论,探讨了在财务共享模式下如何优化资金集中管理策略,旨在提升国有企业集团资金管理的效率与效益,推动国有企业稳健、可持续发展。
摘要:随着信息技术的快速发展,大数据时代已经来临,并深刻影响着企业的运营管理。在企业财务会计风险管理领域,大数据的应用为风险识别、评估、预测和应对带来了新的机遇和挑战。本文首先探讨了大数据在企业财务会计风险管理中的应用机制,然后通过案例分析展示实际应用效果,最后剖析其在应用过程中面临的技术、数据安全与隐私、人才短缺等方面的挑战,并提出相应的应对策略。
摘要:区域全面经济伙伴关系协定(RCEP)作为全球最大的自由贸易协定,自2022年1月正式生效以来,对成员国乃至全球经济产生了深远影响。税收条款作为RCEP的重要组成部分,在促进贸易自由化、便利化以及保护成员国税收权益方面发挥了关键作用。本文深入探讨了RCEP协定中的税收条款内容、特点及其对成员国税收制度、贸易投资以及国际税收秩序的影响,并提出了相应的政策建议。