近日,一位妈妈前来咨询。她严格要求上初中的女儿每天练琴两小时,即使有些时候孩子因身体不适或作业量大想暂停练琴,她也不让步。她说:“专家说了,家长妥协是孩子躺平的根源,妥协只会让孩子学会拿捏父母,越来越放纵自己。”结果却导致亲子关系日益紧张,孩子觉得妈妈根本不在乎她的感受,最后不仅琴技没有长进,还对学习产生了抵触情绪。于是,妈妈陷入了迷茫与困惑,问我在教育中到底该不该向孩子妥协。 事实上,“不能向
摘要:当前我国中小学德育工作面临从“知”到“行”的深刻转型,亟须探索能够深入个体内在心理发展的新形式。近年来,西方戏剧教育呈现出显著的社会性转向,系统梳理西方戏剧教育这一最新转向,深入分析过程性戏剧这一代表性实践模式,并结合我国中小学德育工作的现状与目标,提炼出一套针对培养学生社会责任感的本土化实践框架,在青少年对社会议题的探索中引导其成长为积极负责的社会主义公民。
摘要:为探讨父母心理控制对负面评价恐惧的作用及心理机制,采用问卷法对612名高中生进行了调查。结果发现,父母心理控制显著正向影响负面评价恐惧;心理资本在父母心理控制与负面评价恐惧之间起中介作用,师生关系起调节作用。研究为青少年负面评价恐惧的预防和干预提供了重要启示。
摘要:生成是心理课中必不可少的部分,然而,无论教师如何精心预设,意料之外的“非预设性生成”仍难以避免,这是心理教师面临的巨大挑战。基于教学实践,梳理了心理课中常见的六类“非预设性生成”,并针对不同类型的生成提出了相应的策略,以帮助心理教师高效灵活地应对此类状况。
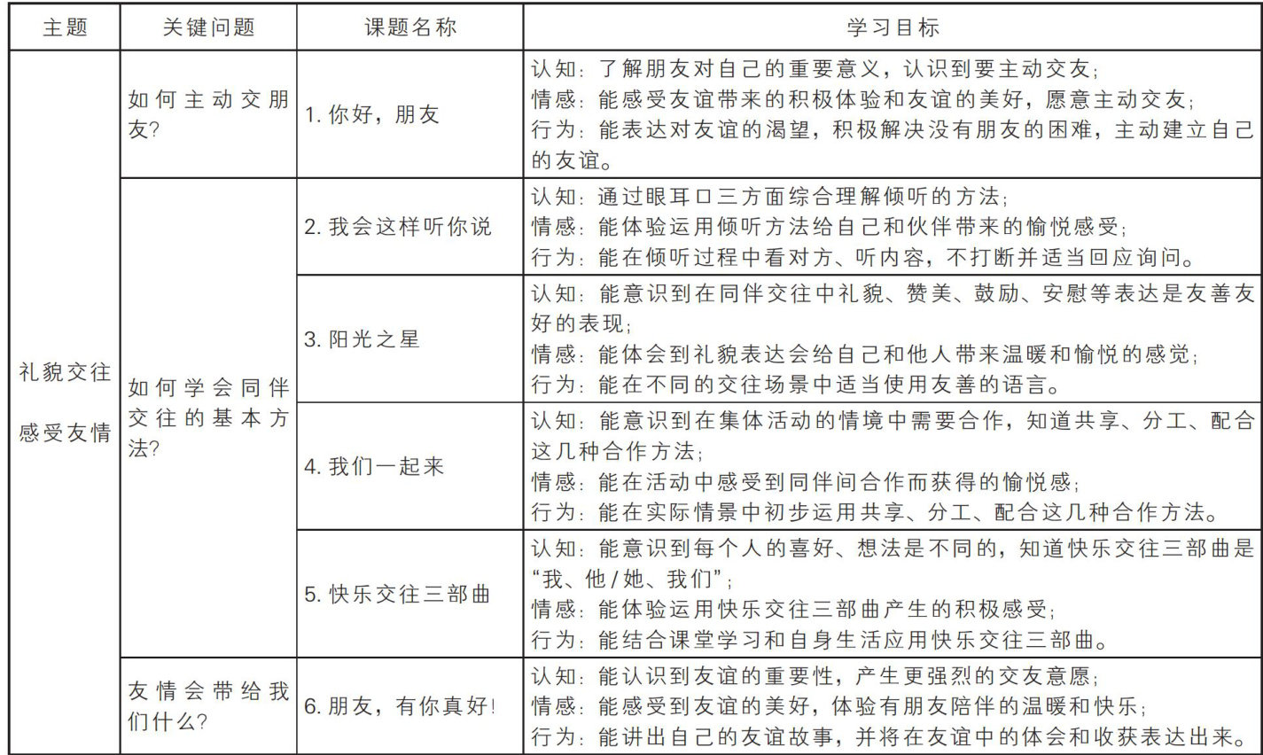
摘要:良好的同伴关系是促进小学生社会性发展和心理健康成长的关键因素。北京市海淀区教师进修学校立足于学生成长需求和教师发展需要,研发了小学心理健康教育同伴交往主题系统课程,课程涵盖小学低、中、高三个年级。还形成了地方心理课程的资源性读本《心理健康教育课程指导手册——小学同伴交往主题》,为小学心理教师开展同伴交往主题系统课程提供了参考。
中图分类号:G44 文献标识码:B 文章编号:1671-2684(2025)32-0023-05 【活动理念】 《中小学心理健康教育指导纲要(2012年修订)》中明确指出,小学低年级心理健康教育的内容包括“初步感受学习知识的乐趣,重点是学习习惯的培养与训练”。教育部于2016年发布的《中国学生发展核心素养》也提出,中国学生需要发展的核心素养包含文化基础、自主发展和社会参与三个方面。其中,自主发
中图分类号:G44 文献标识码:B 文章编号:1671-2684(2025)32-0028-03 【活动理念】 本活动采用Masten的心理韧性动态模型,设计“情绪释放一认知重构一行为强化”三阶段干预模式,通过揉纸动作释放负面情绪,通过神经元绘画重构错误认知,通过错误升级卡建立持续强化机制[1-2] 活动设计符合皮亚杰认知发展理论中“前运算阶段到具体运算阶段”(7~12岁)儿童思维具象化特征
中图分类号:G44 文献标识码:B 文章编号:1671-2684(2025)32-0031-04 【活动理念】 美国心理学家卡罗尔·德韦克(CarolDweck)提出人的思维模式可分为成长型思维和固定型思维。拥有成长型思维的人认为,人的能力可通过努力与学习得到发展,他们愿意拥抱挑战,敢于尝试,不害怕失败。拥有固定型思维的人则认为,人的能力是固定不变的,努力是没有用的,他们往往回避挑战,不愿尝试
中图分类号:G44 文献标识码:B 文章编号:1671-2684(2025)32-0035-04 【剧情简介】 小艾在初中阶段成绩名列前茅,然而进入时光中学这一重点高中后,在校园活动中不再脱颖而出,学习成绩下滑。黑天使的出现让她开始自我怀疑,陷入消极情绪。在白天使的帮助下,小艾进入时间循环,在无限次重复的循环中尝试了多种应对方式,最终找到突破困境的办法:全力以赴、不再逃避、直面挑战。在自我赋能
摘要:一名高一男生因学业挫折、社交压力及完美主义倾向引发拒学行为,评估发现其家庭存在“共生关系”模式,阻碍了其自主性的发展。心理教师运用客体关系理论解析家庭动力,借助沟通分析理论打破戏剧三角循环。分别与学生、家长开展工作,聚焦亲子互动模式调整与自我效能感提升,协助家庭完成“去共生化”转变。经过系统干预,学生逐步恢复校园适应能力,父母调整了过度卷入的教育模式。
摘要:一位女生自幼性格乖巧,但进入三年级后情绪波动明显,影响了学习和人际关系。心理教师通过分析发现,其情绪问题与家庭溺爱、学业压力及自我认知不足密切相关。于是采用认知行为疗法帮助来访学生识别不合理信念,学习情绪调节技巧,并通过家庭干预改善沟通模式,最终帮助该生实现情绪和行为的积极转变,改善了与家人、老师和同学的关系。
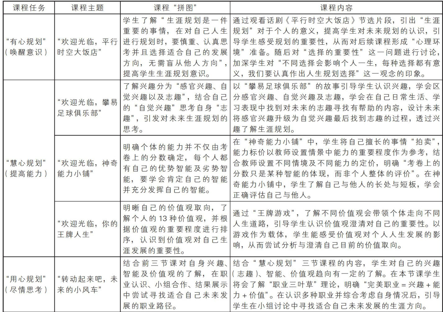
摘要:生涯规划能力与学生自主发展息息相关,开展“生涯规划”大单元系列课程是初中心理健康教育的必然要求。大单元教学通过汇聚与挖掘不同教学内容与“生涯规划”这一单元主题之间的深度联系,通过不同层级内涵提炼,使“生涯规划”教学形成递进式有机整体。以大单元教学视域下初中生涯规划系列课程的教学作为例子,呈现初中生涯规划系列课程教学的框架设计,并在此基础上提出了大单元生涯规划系列课程开发的策略。
摘要:随着教育环境多样化发展,小学生群体中的软暴力现象日益突出,其隐蔽性强,对学生的心理健康和社会适应能力造成了严重影响。小学生软暴力常常表现为言语、行为、关系和网络软暴力。实践表明,采用家长培训、建立反馈制度、心理疏导以及实施行为跟踪等措施,形成家庭、学校及社会三方协作的立体防控网络,能够有效防控小学生的软暴力。
摘要:广东省深圳市福田区教育局启动中小学校学生辅导员服务项目,按“一校一社工”标准实现区属中小学社工全覆盖。学校社工以“优化分工、畅通合作、资源盘活、多方联动”四维协同工作路径嵌入德育体系,助力学生多维发展。具体工作上包括四个方面:社工填补德育服务缺口,开展各类个案辅导与融合活动;构建跨部门机制,提供三级服务及案例帮扶;建立资源库,促进跨领域合作;推动家校社联动,筑牢安全防线。
摘要:面对中小学心理健康教育存在的专业师资力量不足、课堂效能不高、纵深发展不够等问题,湖北省宜昌市历经十年探索,构建了以“市—区(县)一校”三级联动为路径、“一主两翼两驱”为主要内容的“三阶五维”心理健康教育教研模式,推动区域心理健康教育系统化、专业化发展。
摘要:基于优势视角理论,聚焦小学“问题学生”的转化策略。首先,界定“问题学生”的概念,分析其本质及转化工作中存在的问题;其次,阐述优势视角理论的核心内涵与作用;再次,提出精准发现优势、搭建展示舞台、家校联动滋养优势等转化策略;最后,分析实施过程中可能面临的挑战及应对方法,为小学班主任转化“问题学生”提供有效参考,促进学生的积极成长。
中图分类号:G44 文献标识码:B 文章编号:1671-2684(2025)32-0066-04 【班会背景】 《中小学心理健康教育指导纲要(2012年修订)》明确提出,要“培养学生健康的人际交往能力和积极乐观的心理品质”。初中阶段是青少年社交敏感期,同伴关系对自我认同的形成影响深远。校园中存在一种隐性欺凌现象—“蛐蛐”,即通过背后议论、嘲笑、传播不实信息等方式对他人进行隐性攻击l。这种行为虽
摘要:当下小学生面临学业、人际、家庭等压力,耐挫力不足问题显著,而小学语文教学因教材含丰富的耐挫教育素材,在培养学生耐挫力上有独特优势。培养策略包括两方面:通过精读课文,引导学生汲取榜样力量,认识到克服挫折需坚定信念与坚持精神;利用写作教学,通过布置心情日记、续写或改写挫折故事、开展给挫折中的自己(朋友)写信、分享成功克服困难经验等写作任务,引导学生学会应对挫折,增强心理韧性。
摘要:随着《义务教育课程方案和课程标准(2022年版)》的实施,以及学生心理健康问题的复杂化、低龄化趋势,亟须推动心理学科集体备课从“个体独白”转向“群体共创”,从“知识传递”转向“素养培育”,从“经验主导”转向“数智融合”,实现心理健康教育早预防、早干预。结合心理学科特性,从传统模式反思、新型模式探索、技术赋能路径三方面,构建“沉浸式一项目式一数智化”分层递进的集体备课体系,为新时代心理健康教育提质增效提供可行路径。
中图分类号:G44 文献标识码:B 文章编号:1671-2684(2025)32-0077-02 一、引言 随着二孩、三孩政策落地,越来越多的家庭进入“二孩时代”,独生子女一夜之间转变为“老大”,随之出现了各种家庭教育困扰。如何平衡好老大和老二的关系,理顺父母和每个孩子的关系,成为当下二孩家庭需要面对和解决的难题。 二孩家庭的核心问题并不是大家说的“一碗水端平”,一碗水永远不可能端平,也不需
中图分类号:G44 文献标识码:B 文章编号:1671-2684(2025)32-0079-02 《红楼梦》中的王夫人,出身四大家族之一的金陵王氏,是荣国府二老爷贾政的正妻,贾宝玉与贵妃贾元春的生母。她平时喜欢求神拜佛,看上去寡言少语、性格沉闷,实际上遇事没有主见,脾气急躁冒进,不计后果,且有些专横,对宝玉无限制地溺爱。从心理健康教育的视角来看,王夫人的性格缺陷与错位的教育方式,对当今家庭教育中