摘 要:整体教育理论注重教育育人的整体性与综合性,强调“教—学—评”一致性以及教学内容的多学科整合,为高中地理STEAM项目式教学提供了新思路。本文基于整体教育理论建构了“三位一体”的STEAM项目式教学模型,并以“城市交通如何疏堵”为例,引导学生从多元视角分析与解决真实复杂的地理问题,助力其跨学科思维发展,为高中地理跨学科教学提供了可借鉴的新范式。 关键词:整体教育理论;STEAM教育理念;项
摘 要:校本资源凭借其普适性特点成为跨学科主题学习的重要基础支撑。本文在明确跨学科主题学习概念及设计环节的基础上,探讨了初中地理跨学科主题学习的设计流程;围绕“‘我的世界’峨眉山风景区规划”主题,在学生熟练掌握“3Done”和“我的世界”游戏软件的支持下,进一步创设真实情境,通过收集资料、考察选址、成果物化、展示交流等过程,以实现地理、信息技术等多学科知识与方法的交叉与融合,以期为地理教师设计跨学
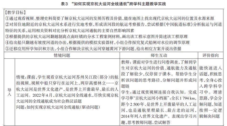
摘 要:本文通过将社会议题转化为真实问题情境——“如何实现京杭大运河的全线通航”,引领跨学科主题教学,通过问题链、任务进阶、实践先行等教学策略,使学生主动进行有意义学习。在具体教学实施过程中,围绕教学目标,将课程分为“舟楫千里”“水主沉浮”“巧夺天工”与“运河新生”4个主题,引导学生在了解京杭大运河的航运历史、河水来源、水利工程的基础上为全线通航献计献策,教学过程中始终伴随表现性目标、任务与评价。
摘 要:课程育人是新课程改革的核心目标之一。本文以“威宁草海”为例,通过整合地理、生物、历史、艺术等学科知识,构建以人文底蕴培育为导向的跨学科主题学习框架,从人文积淀、人文情怀与审美情趣3个维度设计教学目标,并围绕“赏景—探因—识态—读史—论策—创作”6个环节展开教学流程,提出从学科素养向跨学科素养转化的实施策略。实践表明,该模式能有效提升学生的综合探究能力、生态责任意识与人文审美素养,为地理跨学
摘 要:在大单元教学设计中,思维进阶被视为推动学习过程的关键环节。本文在阐明思维进阶导向的大单元教学设计理论内涵与实现路径基础上,以“水稻为什么从家乡来到他乡”为例,通过找准进阶起点、确定进阶方向、搭建进阶路径、创设进阶作业和形成进阶评价,帮助学生实现从“记忆、理解”到“应用、分析”再到“评价、创造”的逐步提升。 关键词:思维进阶;高中地理;大单元教学设计 中图分类号:G633.55
摘 要:本文以撒哈拉沙漠旱涝冲突情境为切入点,围绕“自然环境的整体性”主题进行贯穿式教学设计,通过绘制“地理联系图”,以图形化方式引导学生分析自然环境各要素间的复杂关系,促进学生建构系统性知识,理解复杂地理现象的本质。 关键词:“一境到底”;地理联系图;撒哈拉沙漠;自然环境的整体性 中图分类号:G633.55 文献标识码:A 文章编号:1005-5207(2025)12
摘 要:本文基于逆向教学设计理论(UbD),构建“目标—评价—教学”一体化的地理大概念教学设计。以大概念为核心,以全过程评价为依据,设计了“情境创设—问题探究—知识结构建构—迁移应用”4个课堂教学环节。并以“大气热力环流”为例,详细阐述了该教学设计的实施过程,为地理核心素养的落实提供了可操作的实践路径。 关键词:UbD理论;地理学科大概念;教学设计;核心素养 中图分类号:G633.55
摘 要:“地理流”是指在地理环境演化过程中,地理事象在不同时间与空间上呈现出的动态变化性。本文以2025年高考地理全国卷第37题为例,从试题内容、试题形式和思维考查三方面,分析地理流思维在高考试题中的考查方式与实践运用,并提出培养学生地理流思维的针对性措施。 关键词:地理流;流空间;高考试题;高中地理 中图分类号:G633.55 文献标识码:A 文章编号:1005-52
摘 要:地理过程类知识具有时空性、动态性、多要素耦合性等特征,这与“以教促学,简化重组”的费曼学习法理念存在着深刻的内在联系。本文结合高三复习专题“内外力作用地貌的形成过程”,通过以教促学、思维建模等方式实现课堂重构,创新性地将“教授他人”作为深化理解的驱动力,引导学生将复杂的地理过程分解为简洁的逻辑链条,最终凝练成可迁移应用的“思维模型”,有效突破地理过程认知的时空障碍和多要素耦合分析困境,为高
摘 要:高中自然地理知识抽象程度较高,在复习过程中常面临课时紧、任务重、学生运用原理解决问题能力提升缓慢等问题。在自然地理复习课中进行大概念视域下的大单元教学,有利于帮助学生构建知识体系,培养高阶思维,并灵活解决新情境下的问题。复习课的大单元设计应依托课标,重组复习内容;立足学情,精选真实情境;围绕主题,设计问题链条;基于素养,开展多元评价。 关键词:大概念;高中地理;大单元教学;教学设计 中
摘 要:创设真实情境是开展地理问题式教学的关键,将多个情境按认知规律进行整合而成的情境族,对开展问题式教学有重要价值。本文从“情境族”的内涵、特征出发,以“广州星巴克”问题式教学为例,围绕素养导向,凝练大概念、核心概念;基于核心概念,设计核心问题;理顺问题逻辑,建构问题“情境族”;优化问题情境,组建适合本节教学的“情境族”,为素养导向下地理问题式教学情境族的创建提供参考。 关键词:地理;问题式教
摘 要:新课标的颁布促使地理教科书系统性修订。本文以人教版义务教育教科书地理七年级上册“气温与降水”章节为例,在比较新旧课标课程内容的基础上,从“内容框架”“课文系统”“图像系统”和“活动系统”等方面,分析教科书的变化及其背后的逻辑,提出“融合跨学科情境设计,突破概念学习屏障”“强化图文融合教学,落实区域认知素养”“加工巧用活动素材,提升问题解决能力”等教学建议,助力核心素养在课堂教学中的落地。
摘 要:“案例”是人教版高中地理教材章节内容的重要组成部分。“案例”包括地理概念界定、过程原理讲解、方法措施呈现等内容,具有知识、能力、素养、育人等价值,可为课堂教学设计提供鲜活、真实、科学的素材。本文依据课标,确定教学重点,利用“案例”图文材料创设问题链,为将“案例”深度融合于课堂教学提供借鉴。 关键词:“案例”;人教版教材;高中地理;深度挖掘;融合应用 中图分类号:G633.55
摘 要:为破解成渝双城地理教育硕士联合培养存在的问题,本文基于问卷剖析联合培养现状、梳理联合培养需求特征,并提出实践路径。现状分析显示:协同培养共识强烈但认知不足,跨区域合作薄弱但潜力较大,资源配置与课程建设有局限,联合培养机制及保障缺乏。需求特征聚焦三方面:资源协同以优质师资与实践资源为核心;课程与实践以区域特色与对比实践为关键;导师与评价以协同机制与多元评价为重点。基于此,本文提出六维度实践路
本期关注 1-3.重大主题教育进教材的基本原则、设计思路与实施路径——以上海版初中地理教材为例 …段玉山,丁 荣,杨 昕 2-3.中学地理教师“4+10”数字认知胜任力模型研究——基于国内外教师数字胜任力框架的比较…沈靖远 3-3.基于规范激活理论的中学生接受“双碳”教育的影响因素研究…王鹏远,陈飞燕,杨梓苗,等 4-3.“大观念”视域下融入中华优秀传统文化的地理大单元教学路径…仲小敏,