摘要:推动长江经济带发展是党中央作出的重大决策,事关全国发展大局,水安全保障是实现长江经济带高质量发展的重要基础。习近平总书记站在保障国家安全和实现中华民族伟大复兴的战略和全局高度,将保障水安全提升为国家战略、纳入国家安全总体布局,提出“节水优先、空间均衡、系统治理、两手发力”治水思路和“两个坚持、三个转变”防灾减灾救灾理念,为系统解决新老水问题、强化水安全保障提供了根本遵循和行动指南。总结了长江经济带水安全保障取得的成效,分析了长江治理与保护新阶段面临的主要形势,提出了新阶段面临的问题。在此基础上,提出补齐水旱灾害防御短板、优化水资源配置格局、推进河湖生态环境保护修复、加大科技创新力度、提升流域治理保护水平、加强国际合作交流等水安全保障对策。
摘要:基于南水北调中线工程水源区2000—2020年土地利用数据,整合InVEST模型与空间自相关方法,耦合生境质量量化评估与空间异质性动态解析,探究土地利用变化背景下区域生境质量的时空演变规律。结果表明:水源区土地利用类型变化主要表现为耕地与草地向林地的持续转化,同时建设用地快速扩张挤占了耕地、林地与草地。20a间,水源区生境质量指数均值从0.8031小幅提升至0.8042,整体呈现波动上升趋势,但空间异质性显著增强;生境质量空间分布具有聚集特征,莫兰指数(Moran'sI)呈下降趋势,表明空间集聚态势逐渐弱化;生境质量热点区向库区核心生态保护区收缩,新兴冷点区与城镇扩张区空间高度耦合,反映出城镇扩张对生态格局的切割效应。为保障区域生态安全,提出山水林田湖草沙系统治理策略,以期为水源区生态屏障建设提供空间优化路径,支撑区域生态管理的精细化决策。
摘要:回顾了武汉市“十二五”以来的治水历程,分析了在当前发展阶段下的城市水务面临的挑战,依托湖北省流域治理与统筹发展总体部署,梳理了武汉在流域单元划分、流域要素评价、典型流域治理策略等方面的创新实践。面向流域发展要求,提出下一步以流域为单元、以水系为脉络、以统筹为核心的治理方向,为超大城市流域系统治理提供示范样板。
摘要:云南省景洪市城区规划防洪标准为50a一遇,但当前的防洪能力与规划标准存在较大差距,需要制定科学的达标方案。基于规划防洪标准,考虑水库联合调度、堤防建设、泄洪隧洞等工程措施,提出了3种景洪市城区防洪达标方案,各方案堤防的防洪建设标准分别为 20a 、 15a 、10a一遇。采用二维水动力模型计算了不同方案下的洪水位,并估算相应的工程量和投资额。推荐采用15a一遇的堤防建设方案,同时结合糯扎渡水库和景洪水库联合防洪调度,使景洪市城区防洪标准达到 50a 一遇。研究成果可为景洪市城市防洪规划和防洪体系建设提供依据。
摘要:湖北省大幕山抽水蓄能电站是国家抽水蓄能中长期发展规划重点实施项目。基于大幕山抽水蓄能电站工程情况,运用推理公式法、瞬时单位线法、水文比拟法进行上、下水库设计洪水计算。依据调洪原则,拟定3个特征水位方案进行洪水调节计算,分别确定上、下水库在不同水位条件下的设计洪水位。研究成果可为抽水蓄能电站正常蓄水位的比选提供依据。
摘要:通过计算河道设计洪峰流量、设计洪水位、阻水率、壅水高度、冲刷深度及岸坡稳定程度等指标,结合工程建设河段的防洪标准和要求,系统评估江坡头大桥扩容工程对河道行洪安全、河势稳定、岸坡稳定及防洪抢险的影响。结果表明: 50a 一遇洪水条件下,工程阻水率为 4% ,满足相关规范要求;最大壅水高度为 2.58cm ,影响范围有限;河床最大冲刷深度 1.81m ,岸坡最大冲刷深度 1.09m ,需采取补救措施;岸坡抗滑稳定安全系数满足规范要求。
摘要:重大引调水工程是国家水网的重要组成部分,推进其规划建设对保障国家水安全、粮食安全,促进地区社会经济发展具有重要作用。基于对工程规划建设必要性和紧迫性的深入分析,并借鉴世界典型引调水工程的成功经验,提出了重大引调水工程的“三同步”实践框架,以及加强研究论证、提升运营数智化水平、推动创新技术应用和完善政策保障等对策建议,为加快国家水网重大引调水工程规划建设提供参考。 关键词:国家水网;重大引调水工程;世界引调水工程;规划建设
摘要:近年来,光伏电站开发所需的平整开阔土地资源日益紧缺,柔性光伏支架凭借其大跨度、高净空的特点,在提升土地复合利用效率方面展现出显著优势,在工程中得到推广应用。基于当前柔性光伏支架的设计及实践,系统梳理了柔性光伏支架主要的结构型式,并分析其特点及优缺点。针对阵列布置、基础设计、抗风稳定性、耐久防腐性和施工安装等关键技术应用过程中存在的设计标准缺乏、施工要求高及耐久性等问题提出解决思路,以期为后续柔性光伏支架设计优化及工程应用提供参考。
摘要:岳阳港临湘港区鸭栏码头存在进港航道水深不足、装卸作业效率低、安全隐患突出、码头运行环境污染严重以及岸线利用效率较低等问题,升级改造势在必行。采用平面二维水沙数学模型分析不同航道流量条件下两种进港航道布置方案对长江主航道通航水流条件和临近整治建筑物稳定性的影响,确定了码头进港航道合理布置方案。结合工程区域水生态保护要求,调整了码头的功能和定位,将煤炭等污染货种逐步退出服务范围。在维持原岸线长度前提下,将2个3000t级泊位升级为3个3000t级泊位;通过对码头结构和装卸工艺等的综合分析,推荐采用高桩直立式码头方案,该方案有效降低了码头作业安全隐患和环境污染,提高了码头装卸效率和岸线利用率。研究成果可为同类码头工程升级改造提供参考。
摘要:为研究大断面引水隧洞的围岩稳定性问题,以巴拉水电站跨断层大断面引水隧洞为研究对象,通过现场试验、数值模拟研究了原支护状态下围岩的失稳变形,得出了大断面引水隧洞的围岩变形机理,结合室内试验验证了NPR锚索的超常力学性能。结果表明:受断层破碎带的影响,研究区域的岩体节理裂隙较为发育,岩体完整性较差,隧洞围岩存在变形、坍塌的风险;采用普通锚杆与I20a 钢拱架耦合的支护方案,隧洞的最大位移仍然达到了约 391mm ,原支护措施无法有效约束隧洞围岩的变形;NPR锚索的恒阻力约为250~350kN ,具有良好的恒阻特性,可应用于软岩大变形隧洞的围岩支护。研究成果可为其他软岩隧洞的支护提供依据。
摘要:在大、中型水库除险加固工程中,混凝土防渗墙 + 帷幕灌浆的综合防渗加固方法已被公认为是一种质量好、效果长久的防渗方法。结合白莲河水库除险加固工程实例,针对混凝土防渗墙内预埋灌浆管一次验收合格率较低问题,采用头脑风暴法从人、机、料、法、环、测六个方面进行原因分析,确定“钢筋桁架焊接质量”和“冲击钻钻头选用”两个主要症结要因,通过制定要因对策、实施验证等措施改进预埋灌浆管安装技术,使预埋灌浆管一次验收合格率提高至 90% 以上,取得良好的提升效果,为同类工程建设积累了经验。
摘要:针对三峡枢纽河段浮标大型化改造后,抛锚定位精度不高、频繁调整效率较低、通航安全风险较大等问题,在浮标受力分析的基础上,明确浮标精准化定位设标的工作流程,论证最小安全设标出链长度和抛锚点与设标点间距的便捷计算方法,提出利用卫星定位导航、船载测深设备等现代化测量技术手段实现相关参数测量的方法。在葛洲坝水利枢纽大江下游航道“李家河侧面浮标”布设作业的实践验证表明,这种抛锚定位方法误差较小,可应用于现场实际工作中。研究成果有效提高了浮标布设的准确性和安全性,可为保障枢纽通航安全畅通提供技术支撑。
摘要:南咀水文站是西洞庭湖流入南洞庭湖的关键水文控制站,其流量监测对洞庭湖水资源管理具有重要意义。为分析南咀水文站垂直声学多普勒流速剖面仪(V-ADCP)在线测流系统的测验精度,基于2023年4—10月南咀水文站测验数据,建立融合双V-ADCP指标流速与多站水位差的多元线性回归模型,根据实测数据对模型进行参数率定,并采用在线计算和连时序法进行整编精度分析,研究不同水位条件下V-ADCP的测流精度及适用性。结果表明:在 28.16~30.40m 水位范围内,模型的检验组与率定组误差分布一致性良好,说明模型在低枯水期内稳定性可靠。V-ADCP在线测流系统的测验精度满足《水文资料整编规范》中一类精度水文站要求,具备替代传统人工测流的可行性。研究成果可为在线推流方法的优化与创新提供参考。
摘要:基于2016—2024年长江中游水文工作区的钉螺监测数据,系统分析了长江中游地区水文(位)站点的钉螺分布特征、血吸虫传播风险动态及其影响因素。通过机械抽样结合环境抽样法对荆江、洞庭湖等区域的21处水文(位)站开展螺情监测,构建基于Delphi法的风险评估方法,量化评估了血吸虫感染风险。研究表明:钉螺分布呈现显著空间异质性,洞庭湖区螺情和血吸虫感染风险高于荆南四河和长江中游干流区域;血吸虫感染风险与钉螺密度、野粪分布及渔船民活动相关;2021年中游局水文站点血吸虫病感染风险相对较高,可能与2020年的洪水有关,2023年荆江局水文站点感染风险相对较低,2024年中游局水文站点血吸虫感染风险总体居中。
摘要:目前,我国灌区存在用水紧张及水资源利用率低等问题,为提高大中型灌区用水效率,促进灌区现代化发展,建立灌区用水效率评价体系十分必要。围绕灌区用水效率,从工程用水、田间用水、用水管理、水资源保护和用水效益等5个方面建立指标体系,从35个指标中筛选出23个灌区节水评价指标,并实证分析了甘肃省的大满、引大入秦、昌马、红崖山等4个灌区的用水效率。结果表明:4个灌区用水评价指数分别为0.665、0.729、0.656、0.617,引大入秦灌区用水效率较高,大满灌区和昌马灌区次之,红崖山灌区最低;评价结果有效分析了各灌区用水效率,表明所建指标体系适用于灌区用水分析。
摘要:在数字化转型加速与实体经济高质量发展的双重驱动下,数实深度融合成为构建现代化产业体系的关键命题。基于“动力识别-瓶颈剖析-策略设计”逻辑框架,从技术内生驱动、经济外源激励、政策协同效应、生态演化趋势等维度揭示了数实深度融合的动力机制,分析了技术断层导致的供需错配、生态失衡衍生的数据壁垒、制度滞后引发的监管冲突、风险传导加剧的系统脆弱性等制约因素,提出了“垂直行业定制化改造、数据要素共享机制创新、动态监管沙盒试点、风险联防联控体系”的推进策略。研究成果有助于实现数字经济与实体经济系统兼容,加速推进产业转型升级。
摘要:潜江市虾稻共作模式是典型的经济可行又环境友好的农业创新模式,加强新质生产力赋能,能有效促进传统农业发展方式的革新,推动其向绿色、高质量发展转型。通过文献研究、实地调研等方法,阐述了新质生产力赋能潜江虾稻产业现代化发展的理论逻辑,并分析了其现实困境以及实践路径。研究发现,通过科技革新、区域协调和产业融合,新质生产力能够有效推动潜江虾稻产业实现绿色高质量发展。目前潜江虾稻产业面临养殖技术发展迟缓、重虾轻稻现象严重、品牌建设不足等困境。针对这些问题,提出加快科技成果转化、强化人才队伍建设以及推进三产融合等实践路径,为新质生产力赋能农业现代化提供了区域性探索。
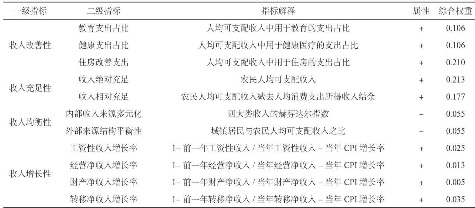
摘要:数字普惠金融是推动农村经济发展的重要力量,对提升农民收入质量具有重要意义。采用双向固定效应回归模型、面板门槛效应模型和空间杜宾模型等方法,研究我国数字普惠金融对农民收入质量的影响。结果表明:数字普惠金融对农民收入质量具有显著的提升效果;数字普惠金融覆盖广度显著提升农民收入质量,而使用深度及数字化程度的影响不显著;数字普惠金融对农民收入质量的作用会随着城镇化水平的变化而变化,城镇化水平越高,数字普惠金融的促进效应越强;短期内我国数字普惠金融对农民收入质量的空间溢出效应尚不明显。研究成果可为完善普惠金融政策体系、推动农民持续增收提供参考。
摘要:构建水资源税制度是落实水资源刚性约束、加强水资源管理与保护、促进水资源节约集约安全利用的重要环节。通过对我国水资源税改革的理论依据和实践现状的分析,结合《中华人民共和国资源税法》和《中华人民共和国水法》协同修订的背景,针对当前水资源税改革中存在的突出问题,从提高我国基准税率、优化税额差异化设计和进一步完善取水计量制度等方面提出了完善建议,旨在为进一步构建水资源税制度体系提供参考。
摘要:通过收集整理15个长江大保护厂网一体项目投资相关主要指标,运用因子分析方法对基础数据进行描述性统计、检验和探索性因子分析,筛选得到6个关键因子:技术指标污染物COD削减量、污染物氨氮削减量,造价指标吨水总投资、新建部分吨水投资,强度指标单位面积管网密度、管网配套率,以及污泥产率、管网运维成本及单位面积对应污水处理能力3个重要因子,形成一套可追溯且易调整的指征因子,可替代厂网一体项目投资过程涉及的复杂边界指标体系。此外,通过分析相关文献及工程实例,初步探讨了关键边界因子的参考控制范围。研究成果可为污水厂网一体项目投资风险防控和管理优化提供参考。