区域国别研究 | 东南亚中资企业公共外交与国家形象传播
区域国别研究 | 东南亚中资企业公共外交与国家形象传播
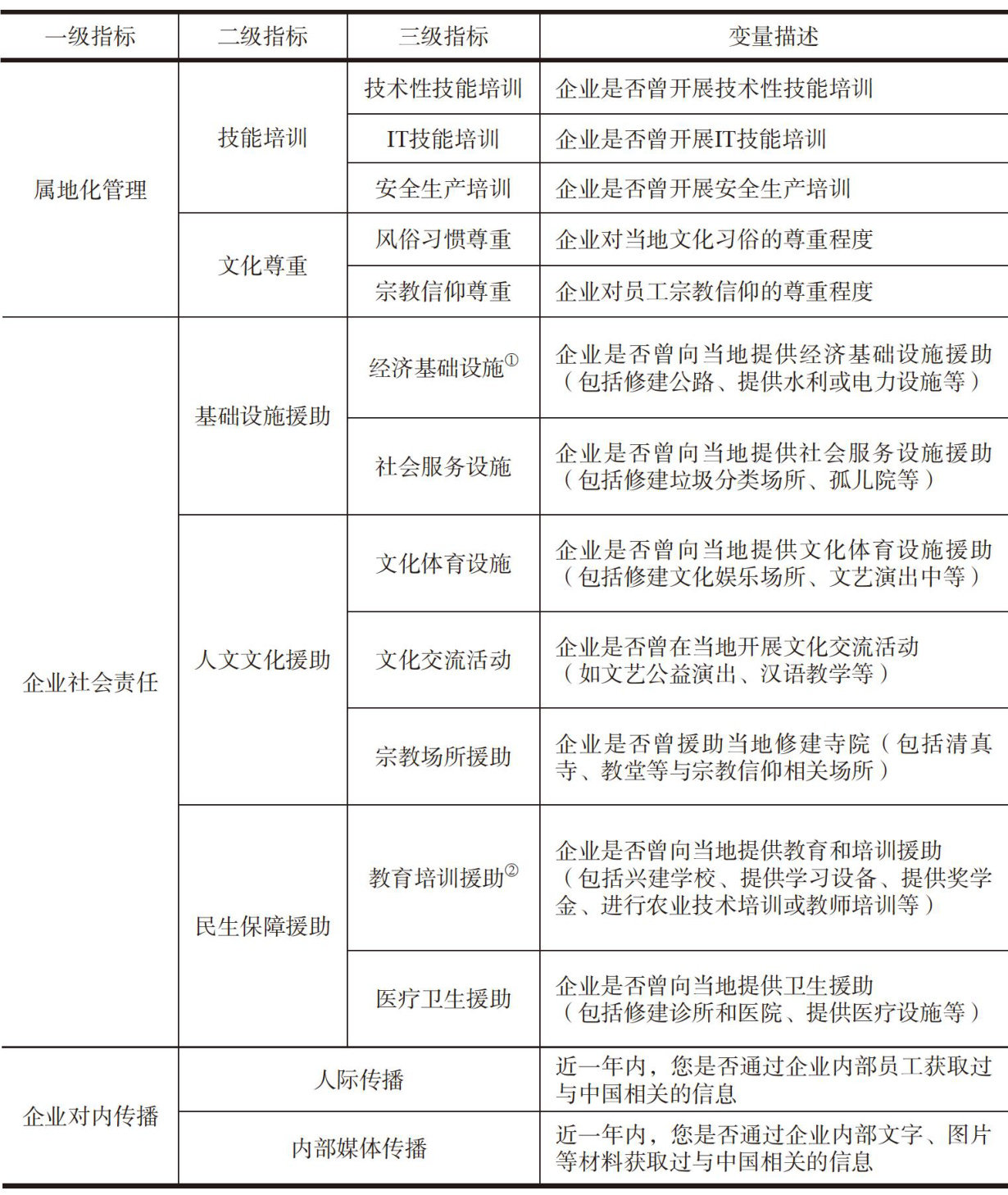
摘要:东道国员工是中国形象海外传播的重要受众和传播者,探究中资企业如何面向该群体开展公共外交实践,具有深化国家形象传播的现实意义。研究立足于东道国员工视角,构建涵盖属地化管理、企业社会责任与企业对内传播三维度的企业公共外交实践评估框架,旨在揭示企业公共外交实践对东道国员工对中国国家形象认知的影响。研究发现,中资企业在社会责任履行和文化尊重方面表现良好,但在技能培训支持和对内传播机制建设上仍显薄弱。进一步的回归结果表明,不同类型的企业公共外交实践在国家形象建构中的效应显著分化:当企业实践切实契合员工职业发展与生活福祉时,往往有助于提升其对中国形象的积极认知;而涉及敏感领域,则可能因价值观差异引发抵触与负面认知。同时,在企业对内传播维度,制度化的内部媒体传播相较于人际传播,更有助于建构统一且积极的国家形象认知。基于上述发现,海外中资企业应进一步深化属地化管理策略,精准布局企业社会责任项目,健全内部传播机制,以促进东道国员工对中国形象更为积极的认知,提升中国国家形象的海外传播实效。