2026年,“十五五”开局。中国美妆产业也在奋力迈好新征程的第一步。在这个重要的时间坐标上,《中国化妆品》杂志社做了两件实在事。本期杂志进行了详细报道。 一件是“美丽外交·走进大使馆”系列活动正式启幕,首站稳稳落在北马其顿驻华大使馆。我们带着少女本色、致予等中国美妆品牌,走进庄重而友好的外交场景,与萨什科·纳塞夫大使及夫人深入对话,更完成了一场真诚的文化交流。活动现场,马年限定鸿运礼盒成为焦点,
中国与北马其顿自1993年建立大使级外交关系以来,始终保持稳定、友好的双边关系。北马其顿积极参与中国-中东欧国家合作机制,在经贸、教育、文化等领域搭建了多层次、多渠道的合作平台。近年来,双方在基础设施建设、贸易往来以及人文交流等方面不断深化合作,中国已成为北马其顿在欧洲以外的重要贸易伙伴之一。从孔子学院建设到医疗文化项目合作,再到以“美丽外交”为代表的创新交流形式,中-北马关系正呈现出更加立体、务
作为《中国化妆品》杂志重点打造的行业交流栏目,“美丽外交·走进大使馆”立足产业视角,面向国际交流语境,致力于搭建一个展示国妆形象、促进文化沟通的专业平台。栏目通过走进驻华使馆这一国际交流机制,集中呈现中国美妆在产品创新、审美表达与文化内涵等方面的阶段性成果。 作为“美丽外交·走进大使馆”首期活动的品牌代表,少女本色与致予携品牌理念与产品创新成果亮相北马其顿驻华大使馆,并集中呈现新春主题礼盒。北马
谁在定义全球美妆的长期主义法则? “品牌远见:全球美妆传播影响力论坛”暨白皮书全球首发会成功举办 1 月8 日,“品牌远见:全球美妆传播影响力论坛”暨《中美化妆品品牌建设与传播策略比较研究(2025)》专刊白皮书全球首发式,在上海静安“美创静界”美妆健康创新生态社区( 以下简称“美创静界”) 成功举办。本次活动由《中国化妆品》杂志社与美国南加州大学安纳伯格传播与新闻学院(USC Annenbe
当我们成为全球美妆样本:知来时路,更明前行方向 1月8日,“品牌远见:全球美妆传播影响力论坛”暨《中美化妆品品牌建设与传播策略比较研究(2025)》专刊白皮书全球首发式在上海静安“美创静界”成功举办。 作为本次活动的重要环节之一,“案例研究对谈环节”由项目联合发起人BenLee教授主持。六家入选《中美化妆品品牌建设与传播策略比较研究(2025)》的标杆案例品牌代表依次登台,围绕品牌建设、传播策
1月8日,《中国化妆品》杂志社与美国南加州大学安纳伯格传播与新闻学院(USCAnnenberg)BenLee教授课题组共同举办“品牌远见:全球美妆传播影响力论坛”,并在论坛现场发布《中美化妆品品牌建设与传播策略比较研究(2025)》专刊白皮书,完成全球首发。 这场发布不仅标志着阶段性研究成果的正式呈现,也搭建起一个面向行业的深度讨论场域——围绕长期主义的品牌构建、科学如何被有效表达,以及品牌如何
2025年,是中国化妆品行业迈向高质量发展与现代化监管的关键一年。面对产业创新提速与消费需求升级的双重趋势,国家药监局秉持科学监管、分类施策和风险防控的原则,聚焦当前行业发展中的关键问题,精准施策,以前瞻性的制度设计与系统化的改革举措,密集出台了一系列具有深远影响的法规文件与公告指引。 生产、经营、销售等链条上各环节的一系列政策不仅标志着监管体系从“被动响应”向“主动治理”“全链条管理”“智慧监
目前,化妆品产业已成为满足人民美好生活需要以及拉动内需增长的重要民生产业。结合目前国内化妆品行业发展实际,同时,面对消费者对产品品质及质量安全的期待,国家药监局于近日发布了《化妆品企业生产质量管理体系提升三年行动计划(2026—2028年)》(以下简称《计划》)。《计划》从对企帮扶、服务发展、能力提升三个维度,部署了从强化企业主体责任、提升质量管理体系到升级监管能力的提升举措,,标志着我国化妆品行
目的:分析化妆品不良反应的发生特点,提出监测、监管建议,保障用妆安全。 方法: 采用回顾性分析方法,对葫芦岛市近三年945例化妆品不良反应报告进行分析。 结果:945例报告中,女性患者远远多于男性,年龄主要集中在31岁—40岁,面部皮损最多,接触性皮炎发生率最高,以普通化妆品报告为主,其中护肤类最多,购买方式以商场购买为主,其次是网购。 结论:女性化妆品不良反应报告率高于男性,皮损部位最多的
Part 1 引言 内蒙古自治区作为我国北方的重要经济区,其化妆品市场近年来呈现出蓬勃发展的态势。然而,随着市场规模的扩大,市场监管的问题也日益凸显。如何构建一个健康、有序、高效的化妆品市场监管体系,成为当前亟待解决的问题。本文从多个维度出发,为内蒙古自治区化妆品市场监管提出针对性的建议和对策。 Part 2 化妆品市场现状与监管成效 2.1市场规模与增长趋势 近年来,内蒙古自治区化妆
Part 1 引言 随着人民生活水平的改善与提高,市场对化妆品功效需求也随之提升,化妆品中活性成分逐渐趋于多样化。化妆品原料被称为化妆品行业的“芯片”,它是化妆品科技创新的源泉。许多创新原料已经成为化妆品原料未来的重要发展方向。海洋蕴含了丰富的资源,其中海洋生物活性提取物因其自身优良的生物相容性、润湿保水功效以及明确的生物活性,已经逐渐受到研究人员的重视。从海洋生物中提取的天然活性物质不但可以
Part 1 资料与方法 1.1 资料来源 收集国家药监局官网“化妆品抽检公告”栏中2023年8月17日至2025年4月27日公告的2023年与2024年国家监督抽检不合格化妆品信息[1]。 1.2 研究方法 采用Microsoft office 2023对监督抽检不合格化妆品涉及的类别、生产企业所在地、不符合规定项目、否认生产或进口情况等进行统计分析。 Part 2 结果与讨论
《中国化妆品》杂志对2025年国家药监局发布的化妆品抽检结果进行系统梳理,对全年324批次不合格产品作出集中回顾与分析。 长期以来,曝光台栏目关注的重点并不止于“黑榜”本身。通过抽检结果,我们更希望帮助行业看清反复出现的风险问题,理解监管要求的指向,以及合规底线正在被如何界定。本文围绕不合格品类、主要违规情形和高频问题进行梳理,力求为行业提供一份清晰、可参考的判断依据。 化妆品安全是消费者信任
Part 1 引言 在护肤品市场精细化与科学化发展的浪潮中,消费者对功效与体验的追求催生了众多细分品类,“以油养肤”这一古老护肤智慧得以在现代复兴。它最早可追溯至古埃及,当时已使用蓖麻油等油脂进行护理[1],随着人类对自然的探索发展,越来越多的动植物油脂、矿油被发现并且应用于护理产品中[2,3]。“以油养肤”概念在近年得到了跃迁式的发展[4],产品更由比较单一的品类,逐渐丰富,衍生到各个身体部
敏感性皮肤(sensitive skin,SS,以下简称敏感肌)是指皮肤的一种高反应状态。其被定义为在受到刺激后,如物理、化学等刺激时,出现刺痛、瘙痒、部分人群还可出现灼热,另伴随外观出现鳞屑、毛细血管扩张、红斑等皮肤表现[1-2]。敏感肌在全球广泛存在[3],亚洲人群患病率普遍高于欧美国家[4],女性患病率普遍高 于男性[5]。对于敏感肌判定,目前学术界并没有标准的定义[6],以个人感受为主,利
化妆品行业近年来发展迅速。然而,随着市场竞争的加剧,一些企业为了追求经济利益,出现了虚假宣传、假冒伪劣等违法违规行为,严重损害了消费者权益,扰乱了市场秩序。经济法学作为一门研究经济关系法律调整的学科,对于规范化妆品行业的发展具有重要意义。本文将结合实际案例,探讨经济法学在化妆品行业的应用。 Part 1 经济法学在化妆品行业的应用 1.1市场主体规制 经济法中的公司法、合伙企业法等法律法规
Part 1 现状洞察:化妆品市场营销课程 思政的融合困境 1.1思政元素融入的表层化现象 当下,在化妆品市场营销课程当中,思政元素大多止于理论宣讲层面,并未同行业操作深入融合,有些教师讲授营销策略的时候,会提到社会主义核心价值观,但是并没有经由具体案例表现诚信经营、社会责任这些价值观在化妆品行业里的实际运用情况,于是造成思政教育只是走个过场,很难触及学生内心,这样浅层次的融入方式,不能很
2025年,抖音已不仅是美妆品牌的销售渠道,更成为观察中国化妆品产业结构变化的重要窗口。在短视频叙事、直播转化与情绪共鸣交织的内容生态中,美妆消费完成了一次深刻转向:从价格驱动走向价值判断,从流量博弈走向能力分化。 如果说抖音美妆热榜是一份年度成绩单,那不如说它更像是一张动态展开的行业地图。爆品的更替、品牌的起伏、品类的分化,共同勾勒出中国美妆消费者审美偏好、消费理性与情绪需求的微妙平衡。 本
Part 1 引言 1.1热损伤的释义 热损伤(Thermal injury)是指皮肤在正常温度范围(30-37℃)之外,因暴露于特定温度条件下所引发的组织损伤,其损伤表现与温度偏离程度、作用时长及作用方式直接相关。本文所探讨的主要是37-45℃温度区间的亚急性热暴露所致皮肤功能损伤,核心特征为亚急性炎症反应,未达到组织坏死程度,但已引发显著的皮肤功能异常,需要与病理上的皮肤损伤(比如烧伤、
消费者生活中应用最为广泛的发用化妆品,包括洗发、护发等产品,目前,护发和修护是发用产品最主要的两大宣称,通常采用体外离体发束进行相关实验支持相关功效[1-2]。主要表现在对受损头发性能的提升以及避免头发受损伤后造成的基本性能的降低。头发损伤的主要表现为手感差,头发表面粗糙,发黄且没有光泽,弹性变差、 拉伸易断发等,这些都是头发物理化学性质发生变化的表观现象[3-4]。 研究表明,头发的含水量以及
Part 1 防晒类化妆品防晒效果影响因素 1. UVB防护效果的影响因素 1.1使用剂量 日光防护系数(sun protection factor,SPF)是对防晒化妆品防护中波紫外线UVB效果的评价指标,在实验室中检测防晒化妆品SPF值时使用的剂量[1]为2.0mg/cm2(该剂量时测定的SPF值最稳定,可重复性最好),但人们在日常生活中的使用量远低于此剂量,一般在0.5~1.5 mg
乳铁蛋白是哺乳动物体内一种分布广、多功能的铁结合糖蛋白,其理化性质独特、生物活性多样,在抑菌、抗病毒、抗炎、抗肿瘤等方面发挥重要作用。目前,国内外主要采用离子交换色谱法、盐析法、超滤法以及多种方法结合使用等方法从乳中分离纯化乳铁蛋白。 Part 1 乳铁蛋白的发现 1939年,Sørensen等[1]在牛奶乳清中发现一种红色蛋白质。之后的20年,陆续有研究人员尝试在牛奶和人乳中纯化出这种红色
目的:建立一种基于细胞活性指标为核心的化妆品紧致功效体外评价方法,科学、客观地评价化妆品紧致功效。 方法:采用MTT法检测10批市售紧致功效类化妆品对体外人源成纤维细胞活性的影响,联合三家独立实验室开展跨平台验证,通过整合三家独立实验室的应用数据,进行三方比对与一致性分析,明确关键试验参数,最终形成统一、规范的体外评价方法。 结果:确立了以半换液给药方式为基础,选取24 h,48 h,72 h
目的:建立适用于化妆品中禁用植物原料生物碱的实验室检测方法。 方法:采用乙腈–水体系进行样品前处理,以HPLC进行初步筛查,并结合UPLC-MS/MS进行确证分析,同时对方法的线性、检出限、精密度和加标回收率开展验证。 结果:各生物碱的线性相关系数均大于0.998,检出限为0.1~0.3μg/mL,加标回收率为88%~110%,重复性较好。 结论:所建立的生物碱检测方法在灵敏度和基质适应性方
皮肤老化是一个与皮肤超微结构和生物化学变化相关的复杂过程。这些变化是内源性老化和外源性老化的结果。内源性老化是人体内在的自然渐进衰老进程,是由细胞内在生物钟所参与调控的程序性衰老。外源性衰老主要是受环境因素的影响,如紫外线(UV)辐射、污染物、空气等。长期暴露于这些环境因素中,可导致皮肤损伤、细胞凋亡、皮肤老化和皮肤癌[1,2]。在这些因素中,紫外线(UV)辐射是导致皮肤红斑、炎症、光老化和皮肤癌
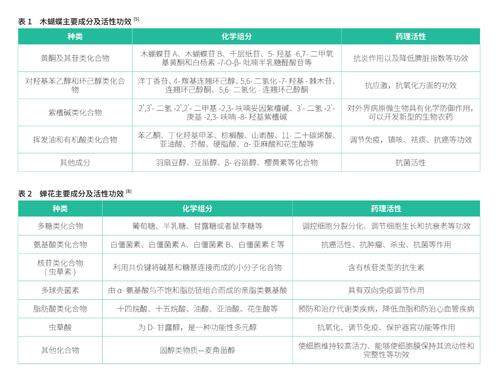
木蝴蝶是紫葳科植物,性苦寒,无毒,具有清咽利喉的作用。木蝴蝶有玉蝴蝶《张聿青医案》,白故子(《中药形性经验鉴别法》),海船皮(《四川中药志》),云故纸(《兽医常用中药》),千纸肉(《岭南草药志》),白玉纸(《中药志》),洋故纸(《广西中药志》)等别名[1]。木蝴蝶常以单味治热咳,或兼阴伤者,疗效良好。《滇南本草》曰 “定喘,消痰……宽中,补虚,进食”[2]。木蝴蝶在食品领域中主要是以复配物的形式应
摩炳咨询发布《2025年解码护肤抗衰:消费偏好洞察与市场格局分析报告》,指出随着人们对个人外表关注度的日益提升和人口老龄化的加剧,抗衰老产品未来将以8%的复合增速快速增长,预计到2032年全球抗衰老产品市场价值将达到4988亿美元。基于人们对护肤和延缓衰老需求的增长及皮肤医学的发展,皮肤衰老的作用机制及延缓方案研究备受关注。伴随“回归自然”消费理念的持续升温及化学成分潜在危害和环境不友好问题的显现
新技术 资生堂推出新一代睫毛膏技术“WASHABLE LOCK TECHNOLOGY™” 近日,资生堂成功开发了创新的“WASHABLE LOCK TECHNOLOGY™”技术,该技术攻克了睫毛膏领域长期存在的技术难题,能同时实现卓越的卷翘持久效果与温水易卸功能。这项技术聚焦于成膜剂(成膜聚合物)。所形成的膜还具有经过优化的配方,使其尽管是油基配方,却能实现温水可卸的功能。这项技术创新挑战了传